Bonjour,
Je suis en Tle SSI j'ai un exercice sur l'amplificateur opérationnel, veuillez me donner une piste pour résoudre cet exercice
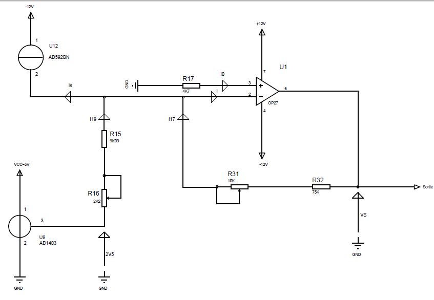
Voici l'énoncé et le schéma :
L'objet technique présenté est un thermomètre numérique. La température est mésurée à l'aide d'une sonde détachée du boitier par environ un mètre de fil. L'affichage se fait sur deux afficheurs 7 segments. L'indication du signe négatif est une LED rectangulaire.
La plage de température mesurable s'étend de -20°C à 43°C. Le pas de mesure ou résolution est le degré.
Dans cette exercice il faut juste étudier une fonction qui fait partie du thermomètre numérique, la fonction c'est convertir un courant en une tension proportionnelle et cette conversion se fait à l'aide d'un amplificateur opérationnel.
Voici les questions :
Cette fonction convertit un courant celui produit par le capteur en une tension proportionnelle.
U1 est un amplificateur opérationnel intégré. La contre réaction R31+R32 lui permet un fonctionnement dans son domaine linéaire.Dans ce mode de fonctionnement, on considère la tension epsilon nulle. l'AD1403 ressemble à une source de tension de 2,5 volts.
1°) Donner l'expression littérale de Vs=f(Is).
2°) Donner l'expression littérale de Vs=f(theta).
3°) Sachant que Vs=0V pour theta=-20°C et Vs=5V pour theta=43°C,
calculer la valeur de réglage des éléments R16 et R31.
4°) En remplacant les composants par leur valeur, donner l'expression de Vs=f(theta en °C) sous la forme d'une équation affine . Représenter son graphe
Veuillez donner des explications pour résoudre cet exercice que je ne comprends pas très bien.
Merci je veux pas la solution mais une explication qui me servira pour la résolution de cet exercice
Amplificateur Opérationnel
Modérateur : moderateur
-
Abdel Tle SSI
Re: Amplificateur Opérationnel
J'ai beaucoup réfléchi sur cet exercice, beaucoup,..... Il me paraît très difficile pour un niveau de Terminale S...
Il manque des données :
- quelle est la fonction de AD592N ?,
- theta doit être la température, mais comment rentre t'elle en jeu dans ce système ?
Néanmoins, voici quelques pistes :
Is = I19 + I17
Vs = (R31 + R32) x I17
2,5 = (R16 + R15) x I19
Voilà pour l'instant, en attendant votre part de travail.
Il manque des données :
- quelle est la fonction de AD592N ?,
- theta doit être la température, mais comment rentre t'elle en jeu dans ce système ?
Néanmoins, voici quelques pistes :
Is = I19 + I17
Vs = (R31 + R32) x I17
2,5 = (R16 + R15) x I19
Voilà pour l'instant, en attendant votre part de travail.
Re: Amplificateur Opérationnel
Nous ne répondrons plus à se message car il n'est pas du niveau de terminale S, mais au dessus.
